欢迎您进入BuGuHealth官方网站,联系我们

《自然》本周发表的一项小鼠研究 Exercise plasma boosts memory and dampens brain inflammation via clusterin 发现,锻炼能提高那些或对大脑具有保护作用的抗炎因子水平。如果将这些抗炎因子转移到不锻炼的小鼠体内,也能提高它们的学习和记忆力;一小组认知损害患者在坚持锻炼6个月后,体内这些抗炎因子也会有所增加。研究结果对身体锻炼如何有益大脑的机制提出了新的见解。

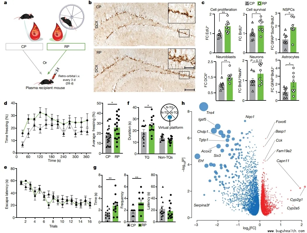
跑步小鼠血浆促进神经可塑性,提高认知能力,减少炎症。来源:De Miguel et al.
虽然锻炼对大脑和认知功能的益处已是众所周知,但其背后的机制一直有待阐明。为了确定锻炼是否能让血浆中有益脑功能健康的因子水平上升,美国斯坦福大学医学院的Tony Wyss-Coray和同事从不运动的小鼠和使用跑步机28天的小鼠体内分别采集了血浆,并将这些血浆注射到不运动的年轻小鼠体内。注射了跑步小鼠血浆的小鼠,其海马细胞增殖和存活率显著增加,这与在运动小鼠体内观察到的由跑步产生的直接效应类似。注射了跑步小鼠血浆的小鼠,其环境和空间的学习以及记忆力也有所增强。
作者对这些血浆进行了蛋白质组学分析,并发现特定因子在锻炼产生的抗炎作用中起到了关键作用,比如簇集蛋白(clusterin)。静脉注射簇集蛋白在急性大脑炎症小鼠模型和阿尔茨海默病小鼠模型中均表现出抗炎作用。作者还发现,在进行6个月的身体锻炼干预后,20名轻度认知损害患者血浆中的簇集蛋白水平有所上升。
https://doi.org/10.1038/s41586-021-04183-x

推荐阅读
布骨康复医疗中心物理治疗师均为物理治疗相关专业本科以上学历,均获得卫健委医疗资格认证,合法行医。More...
他们在许多领域都有专业知识,包括骨科术前术后康复,下肢力学及足踝康复、矫形鞋垫技术、产后恢复,脊柱侧弯矫正,肌骨疼痛、运动医学、手法治疗、矫形学和个人体能训练等方面具备较好的实践经验。More…
---------------------------------------------------------------------------------------------------------------------------------
我中心开展骨科、运动医学科、妇产科、康复医学科、中医科,主要治疗项目为物理治疗为:骨科术前术后康复,下肢力学及足踝康复、矫形鞋垫、产后恢复,脊柱侧弯矫正,肌骨疼痛、运动损伤等项目,详情点击。More…